Sik2 Ovarian Cancer論文紹介

Identification Of Salt Inducible Kinase 3 As A Novel Tumor Antigen Associated With Tumorigenesis Of Ovarian Cancer Oncogene

Activation Of Salt Inducible Kinase 2 Promotes The Viability Of Peritoneal Mesothelial Cells Exposed To Stress Of Peritoneal Dialysis Cell Death Disease

Downregulated Salt Inducible Kinase 3 Expression Promotes Chemoresistance In Serous Ovarian Cancer Via The Atp Binding Cassette Protein Abcg2


Identification Of Salt Inducible Kinase 3 As A Novel Tumor Antigen Associated With Tumorigenesis Of Ovarian Cancer Oncogene

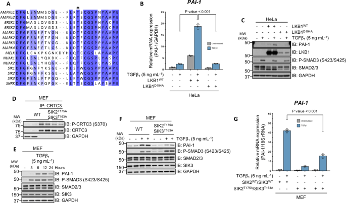
Salt Inducible Kinases Siks Regulate Tgfb Mediated Transcriptional And Apoptotic Responses Cell Death Disease

Identification Of Salt Inducible Kinase 3 As A Novel Tumor Antigen Associated With Tumorigenesis Of Ovarian Cancer Oncogene

Identification Of Salt Inducible Kinase 3 As A Novel Tumor Antigen Associated With Tumorigenesis Of Ovarian Cancer Oncogene

Salt Inducible Kinase 2 Couples Ovarian Cancer Cell Metabolism With Survival At The Adipocyte Rich Metastatic Niche Sciencedirect

Fasting Calorie Restriction Extending Lifespan Interstellar Blends Activate Your Super Powers

Salt Inducible Kinases Siks Regulate Tgfb Mediated Transcriptional And Apoptotic Responses Cell Death Disease

The Potent Roles Of Salt Inducible Kinases Siks In Metabolic Homeostasis And Tumorigenesis Signal Transduction And Targeted Therapy